The Technique Behind Nervape 3X: Road of bringing Web3 to Real-world
I have shared a simple speech about the relationship between ownership and value of on-chain assets, and why we designed Spore to address it during the CKCON 2024. With the very first supply of Nervape 3X now shipping, some of you may already have your own, uniquely identified artifact in hand. You can touch it, feel it, interact with it, by your hand or by your wallet.
And I am willing to explains the technique behind Nervape 3X and how we bind a physical collectibles to on-chain truth on CKB.
Respect the reality
Representing a unique physical object on-chain sounds simple until you specify the adversary.
Stickers, serials, and raw NFC tags are easy to copy. Centralized registries can be forged or go offline. If the chain treats a mere database entry as ownership, the binding between on-chain state and the object in your hand degrades.
Most systems answer these with off-chain trust, or a centralized solution. But that will end up making it “A collection of token/NFTs that gift you a physical toy you can receive”.
Nervape’s answer is“Real world first, combination of chip and chain”.
Own artifacts, not own tokens
Just like how Jan discussed about recently. We do NOT want the value of 3X JUST left on the DOBs side.
We design from possession outward. The physical object is primary; on-chain ownership must respect its reality.
By talking about Real‑world‑first, we mean:
- Hardware root of trust: The chip’s private key never leaves the artifact. A valid co‑signature implies live possession.
- Presence‑gated actions: Transfers and sensitive updates can require the chip’s signature, not just a wallet key.
- User workflow: Users does not need to do on-chain operations first in order to send it to others;
- Minimal trust: No external oracle decides authenticity. Consensus verifies it.
The Design, From the Technical Side
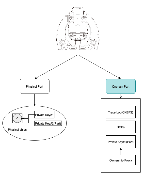
Here’s a quick look for the tech stack design of a Nervape artifact.
So it is delivered to two part: On-chain part and Physical part.
The physical part
The physical part is not very complex. It has a dynamic encrypted chip inside each part of the ape’s body. The chip can store data, can generate dynamic contents, also provides normal NFC functionality.
Data stored inside this chip were initialized during factory installation. Contains:
- A chip uid, generated based on the chip’s factory information;
- The metadata of this physical part, including it’s DNA and other information;
- A random private key, used for encrypting inside data and creating signature;
- Part of the own-chain ownership key;
The chip model we are using is called “NTAG 424DNA”, which provides the ability to do content dynamic encoding and encryption during each scan, and does not need any extra electric power or tools. Also, the data stored inside will also be encrypted by the keys.
If you want to know more, you can check the manual from NXP: https://www.nxp.com.cn/docs/en/application-note/AN12196.pdf
The on-chain part
On-chain parts contains many modules, most of them are contracts deployed on CKB.
All of them are open-sourced, and you can check Nervape’s GitHub(Nervape · GitHub) for source code, or maybe deploy your own copy.
The trace log is an on-chain logging system that rules each dob, forbid people to transfer it separately standalone. The idea is, each on-chain operation will make a change of the state, so there will always be a condition of change from state 1 to state 2. This contract rules what change is available.
You will need to provide the chip’s signature in order to unlock the ownership proxy key, then use it to operates your on-chain assets.
What happens when you scanned your ape
The first thing is, the inner counter of the chip will increase, and can not be reversed. That’s why the scanned counts are not zero when you received your 3X, because we need to scan in order to program it.
As the counter increased, the dynamic encryption will be changed, so that every time you scan it, the output of the NFC will be unique. It is impossible to have two scan the same content.
Then, our web-interface will helps you to validate:
- Whether the signature is valid
- Whether the encrypted output is valid
- Whether the mapping result is correct
When all passed, it will be a valid scan and login.
If someone wants to do on-chain operations, the scanned counter MUST be greater than the last used link. Which means:
If your first used link is LINK#1, then you must use LINK#2 or greater in order to do future operations.
What if someone just scanned a lot of time and stored the copy of the outputs, then give it to else? It is easy to re-gain the ownership for people who are holding the artifacts physically. You just need to scan the chip once, and all former links will be expired, since older links’ counter is smaller than your last scan.
Answers from CKB
Another question may happens, that is “Why choose CKB as the on-chain side”.
I know it may be kinda stupid to ask such a question in this forum, but our product is for people from all over the world, most of them may have no acknowledge about crypto, and CKB of course.
The first thing is the Cell model. It is way more easier and safe to design the contract for “Recording the lifecycle” of each assets.
You do not need complex state management in your contract, just define the rules, implement them, and that is done.
Nervape 3X assets’s operation acts like a FSM, so it is very easy to write the contract if you do not need to care how to avoid conflicting and data race during high throughput transactions, while still keep your performance in a reasonable range.
The other thing is how this chain value datas. You data comes with value, if you store more, you spend more. As we provide the ability to co-create by our community, we want a solid way to keep their creation in a controlled range: it won’t be zero in the end since it has a bounder inside each cell.
Last but not least, we are using DOB, the protocol based on Spore. The thought of letting on-chain assets have their own meaning, no longer just air, but able to serve as a “reflection” of the real world came out very early when Spore was designed. And I think it is a milestone to prove that people can do it, and can implement it upon that.
Future thoughts on RWA, and Web5-fi
People from outside Web3 usually treats tokens and assets like a scam, since they do not provide any promise and does not follow the law of conservation: where does its value comes from, and where will it go if it burns on-chain.
Physical‑digital assets will need more than authenticity. They need interoperable identity, programmable finance, and privacy where appropriate. And the most important: not making copies of NFT and then give it a new name calling it “RWA”.
That’s why we produce our Nervape 3X with this design inside, and this is the answer we have given based on our understanding of Web5.




